网站首页
关于我们
服务优势
团队展示
新闻资讯
联系我们
团队展示
网站首页
团队展示
Alexis Franchis
Supervisor
Mikado Yankee
Founder & Ceo
Lukan Bringskon
Technician
Romada Limonda
HVAC Engineer
Jurano Miranda Li
Foreman
Tornado G. Bul Gul
Technician
马上行动
有问题随时联系我们
立即咨询
热门新闻
全年票房收入11.57亿元!重庆居全国城市票房第六
2026-03-16
林诗栋梁靖崑向鹏出征挑战赛,国乒释放三大信号,决策高明
2026-03-16
创新驱动,提升外贸“含新量”(促进民营经济高质量发展)
2026-03-16
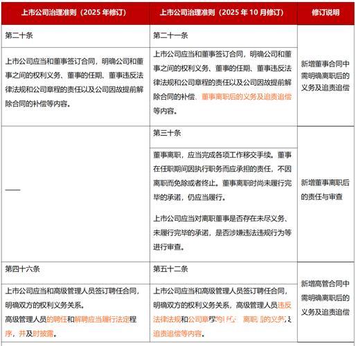
新华解码丨上市公司治理制度再升级 瞄准“关键少数”健全激励约束
2026-03-16